钢筋混凝土灌注桩检测规范及方法
在现代建筑工程中,钢筋混凝土灌注桩作为一种重要的基础形式,其质量和稳定性直接关系到整个建筑的安全与使用寿命。因此,对钢筋混凝土灌注桩的检测显得尤为重要。那么钢筋混凝土灌注桩检测规范及方法有哪些?有没有权威第三方检测机构推荐?本文将为大家详细介绍。
钢筋混凝土灌注桩检测规范
钢筋混凝土灌注桩的检测必须遵循一系列严格的规范标准,以确保检测结果的准确性和可靠性。这些规范通常包括国家及地方的相关法律法规、行业标准以及设计文件等。如:
JTG/T F81-01-2004 《公路工程基桩动测技术规程》
JGJ/T 384-2016 《钻芯法检测混凝土强度技术规程》
JGJ 106-2014 《建筑基桩检测技术规范》
CECS 21:2000 《超声法检测混凝土缺陷技术规程》
TB 10218-2019 《铁路工程基桩检测技术规程》
JGJ 123-2012 《既有建筑地基基础加固技术规范》
GB 50007-2011 《建筑地基基础设计规范》
JTG/T 3512-2020 《公路工程基桩检测技术规程》
JGJ/T 403-2017 《建筑基桩自平衡静载试验技术规程》
JT/T 738-2009 《基桩静载试验 自平衡法》
CECS 253:2009 《基桩孔内摄像检测技术规程》等
这些标准规范对钢筋混凝土灌注桩检测内容、方法、流程、判定等做了详细的规定。
钢筋混凝土灌注桩检测方法
钢筋混凝土灌注桩的检测方法多种多样,每种方法都有其独特的优势和适用范围。以下是一些常用的检测方法:
静载试验:静载试验是评估桩身承载力的主要方法。通过在桩顶施加垂直荷载,观测桩身沉降情况,从而确定桩的承载力。静载试验结果准确可靠,是工程验收的重要依据。
低应变动力试验:低应变动力试验利用小锤敲击桩顶产生的应力波,通过分析应力波的传播特性来评估桩身的完整性和缺陷情况。该方法操作简便、成本低廉,适用于大规模检测。
高应变动力试验:高应变动力试验采用重锤冲击桩顶,产生较大的应力波,以充分激发桩周土阻力和桩端支承力。通过安装在桩身两侧的传感器接收应力波信号,分析处理得到桩的承载力和桩身质量信息。
钻芯法:钻芯法通过在桩身上钻取混凝土芯样,直接观察芯样的外观质量、测量芯样的尺寸和强度等指标,以评估桩身混凝土的质量和完整性。该方法直观准确,但成本较高且对桩身有一定损伤。
声波透射法:声波透射法利用声波在混凝土中的传播特性来评估桩身的完整性和缺陷情况。通过在桩身内预埋声测管,向管内发射声波并接收反射信号,分析处理得到桩身各截面的声学参数和缺陷信息。
钢筋混凝土灌注桩检测机构
中钢国检(中钢集团郑州金属制品研究院股份有限公司)作为国家质检总局首批批准成立的第三方公正性技术检验机构,在钢筋混凝土灌注桩检测领域十分权威。
资质与实力:中钢国检拥有CMA、CNAS、CAL、ILAC、SCS等多项资质证书,以及公路工程综合甲级资质和桥隧专项检测资质。其检测范围广泛,涵盖金属材料、建筑材料、桩基工程等多个领域。
技术团队:中钢国检拥有高素质的技术团队,拥有丰富的检测经验和专业知识。他们熟练掌握各种检测方法和技术手段,能够为客户提供准确可靠的检测结果和专业的技术支持。
检测设备:中钢国检引进了先进的检测设备和技术手段,包括静载试验机、低应变动力测试仪、高应变动力测试仪、钻芯机、声波检测仪等。这些设备具有高精度、高稳定性和易操作性等特点,能够满足不同工程项目的检测需求。
钢筋混凝土灌注桩检测报告-案例
中钢国检作为老牌第三方检测机构,服务行业近40年,其拥有非常丰富的钢筋混凝土灌注桩检测经验,下面是某单位委托中钢国检做的钢筋混凝土灌注桩检测,检测对象数量有23根,委托做桩身完整性检测,中钢国检采用超声波法对其进行检测,1天完成检测并出具了钢筋混凝土灌注桩检测报告,详细内容如下:
检测对象:钢筋混凝土灌注桩
检测对象数量:23 根
检测对象特征:龄期满足检测要求,已破除桩头
工程部位/用途:某桥桩基
检测标准依据:JTG/T 3512-2020《公路工程基桩检测技术规程》。
判定依据:JTG/T 3512-2020《公路工程基桩检测技术规程》。
检测项目:1.桩身完整性(超声波法)。
检测过程与方法:由超声脉冲发射源在混凝土内激发高频弹性脉冲波,并用高精度的接收系统记录该脉 冲波在混凝土内传播过程中表现的波动特征;当混凝土内存在不连续或破损界面时,缺陷 面形成波阻抗界面,波到达该界面时,产生波的透射和反射,使接收到的透射能量明显降 低;当混凝土内存在松散、蜂窝、孔洞等严重缺陷时,将产生波的散射和绕射;根据波的 初至到达时间和波的能量衰减特征、频率变化及波形畸变程度等特性,可以获得测区范围 内混凝土的密实度参数。测试记录不同侧面、不同高度上的超声波动特征,经过处理分析 就能判别测区内混凝土的参考强度和内部存在缺陷的性质、大小及空间位置。
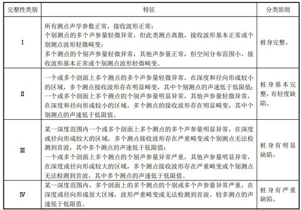
桩身完整性判定表:
基桩声波透射法检测结果汇总表:
检测结论:依据 JTG/T 3512-2020《公路工程基桩检测技术规程》第 3.5.1 条和 10.4.11 条,本次共检测某桥 23 根钢筋混凝土灌注桩,本次检测受检桩均桩身完整无明显缺陷,桩身完整性类别均为Ⅰ类桩,无 II 类桩、Ⅲ类桩、Ⅳ 类桩。
以上就是中钢国检根据客户委托的样品检测项目结果,出具的钢筋混凝土灌注桩第三方检测报告,报告加盖了相关资质印章,具备法律效力,在中钢国检官网和国家质量监督局均线上可查,全国认可,用途广泛。
综上,钢筋混凝土灌注桩的检测对工程质量和安全至关重要,中钢国检是专业第三方检测机构,提供钢筋混凝土灌注桩全面检测服务,并且中钢国检检测服务覆盖全国,各个地区客户可就近选择检测站和实验室。同时,中钢国检支持邮寄、上门取样和现场检测等多个送检方式,线上委托,检测方便快捷,一般3-7天即可出具正规检测报告。若您有钢筋混凝土灌注桩或其他检测需求,均可随时咨询中钢国检,与工程师沟通具体的检测样品及检测项目指标,并获取优惠报价。
中钢国检(中钢集团郑州金属制品研究院股份有限公司),是国家质检总局首批批准成立的第三方公正性技术检验机构。现拥有CAL、CMA、CNAS、ILAC、SCS等资质证书,全国10家分公司,各省市都有办事处,检测业务涵盖:金属、高分子材料、建筑材料、铁路公路桥梁隧道工程、地基桩基工程、人防工程、无损检测等。
如果您对检测感兴趣或者有疑问,欢迎拨打工程师电话17637196615(张工)或者点击“在线咨询”,工程师将为您提供详细的解答、周到的服务。

