风管耐火性检测报告是强制检测吗
在建筑领域,风管作为通风系统的重要组成部分,其耐火性对于建筑的安全性和稳定性具有重要意义。为了确保风管的耐火性能符合要求,需要对风管耐火性进行检测。那么风管耐火性检测报告是强制的吗?本文将为大家详细介绍,并附上正规风管耐火性检测报告。
风管耐火性检测报告是强制检测吗
首先,不同国家和地区对于风管耐火性检测的规定和要求可能有所不同。一般来说,建筑防火规范和相关的建筑设计规范会对风管的耐火性能提出具体的要求,包括耐火极限、耐火等级等指标。在一些国家和地区,这些规定是强制性的,意味着风管必须符合相应的耐火性能标准,并且需要进行相应的耐火性检测,以获取合格的检测报告。
其次,即使在没有明确法律法规要求的情况下,风管耐火性检测报告也是非常重要的。耐火性检测报告可以为建筑设计和施工提供科学依据,确保风管在火灾条件下的安全性能,提高建筑的整体防火等级。此外,对于一些高层建筑、商业综合体等大型工程项目,通常也会在设计和施工阶段要求对风管进行耐火性检测,以确保建筑的整体安全性。
总的来说,虽然风管耐火性检测报告可能在某些地区并非强制性要求,但是考虑到建筑防火安全的重要性,以及耐火性检测报告对于建筑设计和施工的重要意义,建议在实际工程中,对风管进行耐火性检测,并获取合格的检测报告,以确保建筑的整体防火安全。同时,建议在进行相关工程前,咨询当地的建筑设计规范和防火规范,以了解具体的要求和规定。
风管耐火性检测报告
风管耐火性检测报告一般由专业第三方检测机构出具,如老牌国家级检测单位中钢国检,是质检总局首批批准成立的第三方公正性技术检验机构,1985年经由质量技术监督局批准设立金属制品质量监督检验中心。现拥有检测资质认定授权证书CAL、检验机构资质认定证书CMA、实验室认可证书CNAS、国际实验室认可合作组织ILAC、桥隧专项、特种设备检验检测资质、安全生产检测检验机构资质等证书。目前已经深耕行业近40年,在行业内享有良好的声誉,很多单位指定要中钢国检出具的检测报告。
中钢国检作为老牌风管检测机构,服务行业近40年,其拥有非常丰富的风管检测经验,下面就是某单位委托中钢国检做的风管耐火性检测,详细内容如下:
工程部位:站台层,设备层,站厅层
样品名称:镁钢耐火复合风管
规格型号:A管: (1000x500) mm,B管(1000x250) mm
样品数量:板材1块,A管、B管各5根
检测类别:委托检测
检测标准依据:1.GBT 9978.1-2008《建筑构件耐火试验方法第1部分:通用要求》;
2.GB/T 5464-2010《建筑材料不燃性试验方法》;
3.GB/T 14402-2007《建筑材料及制品的燃烧性能燃烧热值的测定》。
判定依据:1.GB 8624-2012《建筑材料及制品燃烧性能分级》;
2.客户要求。
检测项目:1.耐火极限,2.燃烧性能:不燃性,3.燃烧性能:燃烧总热值PCS.
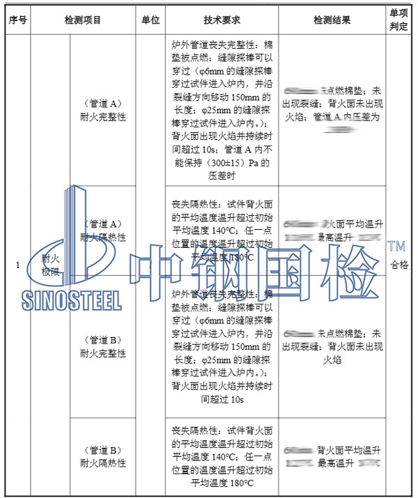
检测项目结果:

检测结论:送检样品所检项目符合1.GB 8624-2012标准中燃烧性能A1级(平板状建筑材料及制品要求)及客户要求。
以上就是中钢国检根据客户委托的样品检测项目结果,出具的风管耐火检测报告,报告加盖了相关资质印章,具备法律效力,在中钢国检官网和国家质量监督总局均线上可查,全国认可,用途广泛。
综上,风管耐火性检测报告是有些是有强制要求的,其对于确保建筑的安全性和稳定性具有重要意义。通过进行风管耐火性检测并出具相应的检测报告,可以评估风管的耐火性能是否符合要求,为建筑的设计和施工提供参考依据,提高建筑的整体质量。中钢国检是专业第三方检测机构,提供风管全面检测服务,并且中钢国检检测服务覆盖全国,各个地区客户可就近选择检测站和实验室。同时,中钢国检支持邮寄、上门取样和现场检测等多个送检方式,线上委托,检测方便快捷,一般3-7天即可出具正规检测报告。若您有风管或其他检测需求,均可随时咨询中钢国检,与工程师沟通具体的检测样品及检测项目指标,并获取优惠报价。
中钢国检(中钢集团郑州金属制品研究院股份有限公司),是国家质检总局首批批准成立的第三方公正性技术检验机构。现拥有CAL、CMA、CNAS、ILAC、SCS等资质证书,全国10家分公司,各省市都有办事处,检测业务涵盖:金属、高分子材料、建筑材料、铁路公路桥梁隧道工程、地基桩基工程、人防工程、无损检测等。
如果您对检测感兴趣或者有疑问,欢迎拨打工程师电话17637196615(张工)或者点击“在线咨询”,工程师将为您提供详细的解答、周到的服务。

